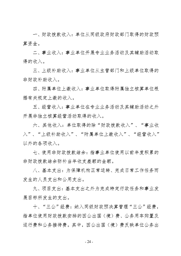
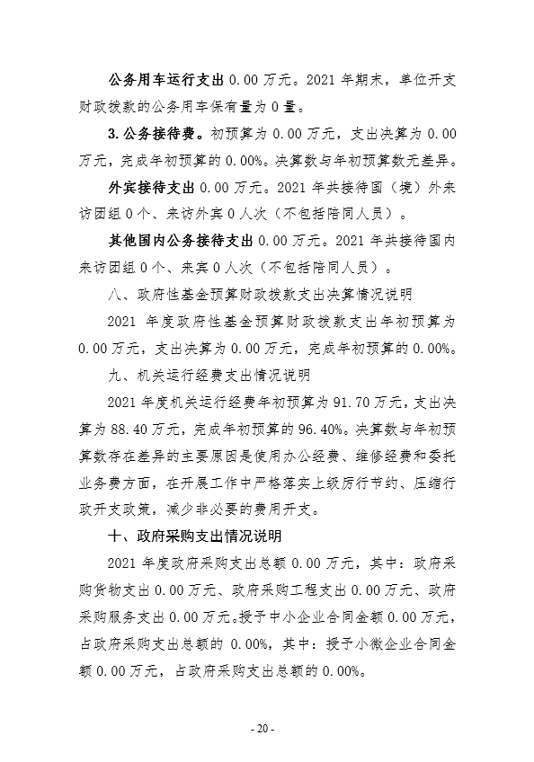
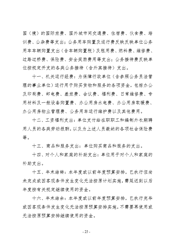
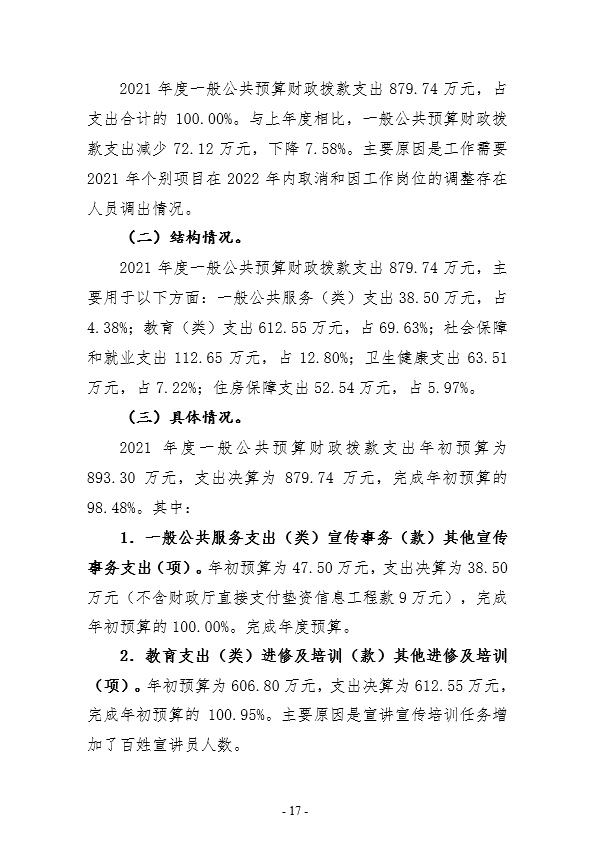
河南宣讲
宣讲在线
2021年度省委宣传部理论教育讲师团决算
时间:
2022-09-05
来源:
讲师团
分享: